CBA官网更新国内球员名单:广东宏远已经为崔永熙正式注册,双方签下4年B类合同,2029年夏天合同到期,届时广东男篮享有崔永熙D类(顶薪)合同独家签约权。崔永熙在广东宏远将身披24号球衣!
谈到选择24号的原因,崔永熙表示:“这是为了致敬我的偶像科比。毕竟宏远的8号球衣,已经属于我们总经理(朱芳雨)的一段传奇了。自己加盟广东之后,能给球队最大的帮助可能是防守端,我的目标是从1号位防到4号位。”

今年夏天,广州龙狮将崔永熙的独家签约权转让至广东宏远,换来大中锋徐昕(租借),以及一笔数额可观的转会费。宏远在交易中设置了徐昕(同样是4年B类合同)的回购条款,合同前三年如果宏远未回购,徐昕将彻底归属龙狮队。
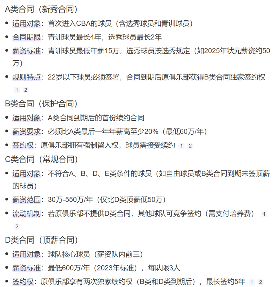
NBA的合同比较透明,合同年限和金额大家都能知道。CBA把合同设置为A类、B类、C类、D类和E类,每一类合同的年薪都有一个范围区间,顶薪上限为600万。E类是“老将合同”,这里不用过多解释,大家可以看看ABCD四种:

接下来聊聊崔永熙,他为什么放弃NBA、回到CBA打球?主要还是伤病原因,再加上自身能力还不够在NBA立足,小崔只能重返CBA。2024年12月12日,崔永熙在发展联盟比赛中遭遇左膝前交叉韧带撕裂,四天后被篮网裁掉。

今年9月份,崔永熙接受央视体育频道采访时透露:“目前膝盖恢复了85%左右。今年夏天有NBA球队邀请我打5v5的比赛,根据我在对抗赛的表现决定是否给双向合同。和经纪公司以及郭士强指导聊天之后,我决定先把膝盖养好。”

谈及自己重返CBA的决定,崔永熙说道:“我认为这不是放弃,而是一种理性的原则。当初我对NBA充满憧憬和向上挑战的热情,但是当你的伤病没完全恢复时,你得理性判断自己的身体,一时冲动的话有可能会葬送自己的职业生涯。”

崔永熙出生于2003年5月28日,身高2米01,臂展2米06。上赛季崔永熙在篮网打了5场NBA比赛,场均出战2分钟,得到0.6分0.4篮板,投篮命中率14.3%。

崔永熙在发展联盟打了5场比赛,场均出战16.9分钟,得到6.2分2.6篮板1.2助攻0.6抢断0.4盖帽1.4失误,三项命中率:32.1%,42.9%,75%。

2023-24赛季,崔永熙在CBA场均15.7分6篮板3.3助攻1.7抢断,三项命中率:45.5%,36.4%,78.6%。加油吧小崔,期待你满血归来!
